苏州科技大学人文社科类横向科研项目管理流程 (2025年)

作者: 时间:2026-01-30 点击数:

为进一步规范人文社科类横向科研项目管理,切实提升流程运转效率和服务保障效能,根据上级科研管理部门相关文件精神和《苏州科技大学横向科研项目和经费管理办法(试行)》,结合我校实际,特制定本流程。

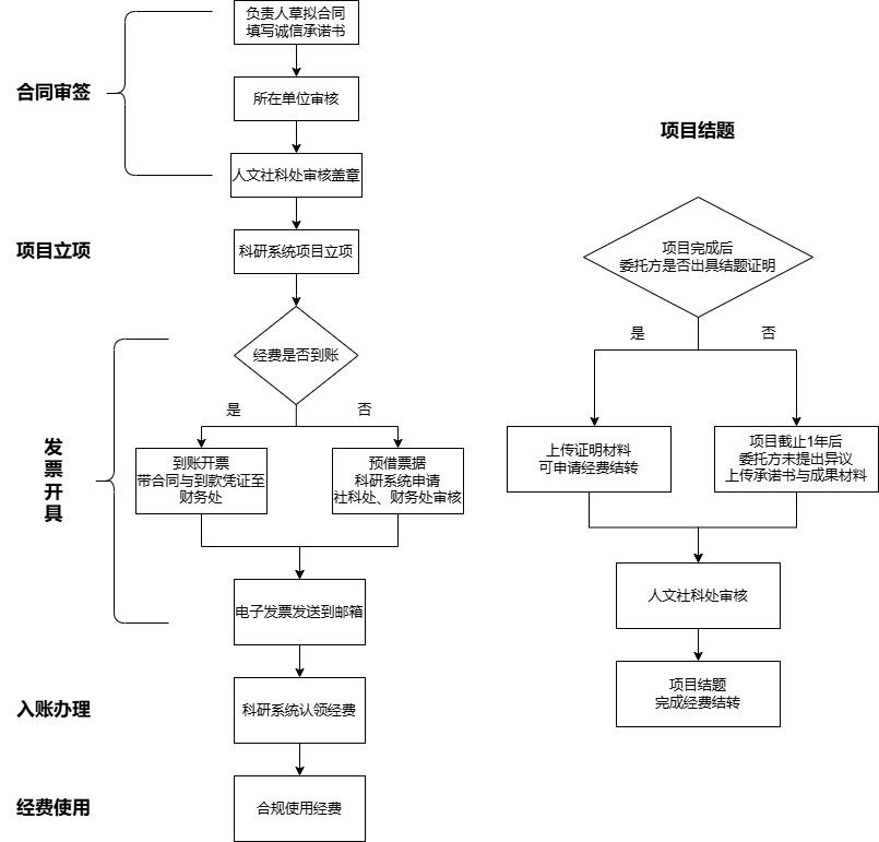
人文社科类横向科研项目管理流程共分“合同审签—项目立项—发票开具—入账办理—经费使用—项目结题”六个环节(见图1)。

                                                          

1 横向科研项目管理流程图(人文社科类)

一、合同审签

项目负责人根据项目类别草拟相应合同文本(模板见附件1),同时填写《苏州科技大学横向科研项目(人文社科类)诚信承诺书》(见附件2),经所在单位审核并在《苏州科技大学横向科研项目(人文社科类)诚信承诺书》上盖章后,至人文社科处社会服务科(5101办公室)审核盖章。

二、项目立项

1.项目立项:登录学校科研系统(两种登录方式:学校首页公共服务-科研系统;融合门户-科研系统);新增横向项目(两种方式:页面上方科研项目-新增横向项目;页面右侧快捷通道-横向项目),进入后填写横向项目各板块信息,完成后点击提交。

2.线上填写需注意点

第一,进入个人资料页面,完善修改个人信息,点击保存。

第二,新增合同基本信息中合同彩色PDF扫描件上传前,请务必确保双方都签字、盖章、及日期三要素完整

第三,请将《苏州科技大学横向科研项目(人文社科类)诚信承诺书》扫描件一并上传系统。

第四,新增合同中合同预算经费科目请务必针对合同总经费进行填写,管理费按照梯度(20万以下8%20-606%60万以上按照4%)合计后自动填入。

三、发票开具

1.到账开票:委托方经费已经拨付至学校,带上合同盖章原件1份及经费到款凭证至财务处9号窗口开具发票。

2.预借票据:经费尚未拨付,进入科研系统,点击预借票据,经社科处和财务处审核后开具,发票会自动发送到相应邮箱。

四、入账办理

1.入账办理:审核通过后的横向科研项目,进入入账办理(科研系统页面上方),根据项目甲方单位检索到相应银行到款条目,点击认领

2.入账办理填写要点

第一,入账办理中的预算填写,请务必点击建卡完成,开始拆分额度-拆分本次入账额度进行预算科目细分填写。

第二,入账办理时需要填写发票号并上传附件,因此特别提醒拿到项目纸质发票后务必拍照留存;电子发票的话也要留存好。

五、经费使用

横向项目经费管理采用包干制,各科目(除仪器设备代购/研制/试制费用、外协费外)预算无比例限制,仪器设备代购/研制/试制费用、项目外协费的特殊规定详见《苏州科技大学横向科研项目和经费管理办法(试行)》如需调整预算,请在科研系统中找到对应项目,点击“办理业务—调账”进行办理;以往线下办理的横向科研项目需填写预算调整申请表1份,经人文社科处盖章后交至财务处。

六、项目结题

项目完成后需办理结题手续,请在科研系统中找到对应项目,点击“办理业务—结项”进行办理。

1.如果委托方出具盖章的结题证明或者专家签字的验收意见或其他相关证明,则直接扫描上传到系统即可认定为结题,如需经费结转则将签字盖章的“横向科研项目结题承诺书(结转申请表)”一并上传;

2.如果委托方无法出具上述证明,则需在项目截止1年后方可申请结题。在此期间委托方未提出任何异议,负责人须提交签字盖章的“横向科研项目结题承诺书(结转申请表)”(见附件3),连同项目成果或过程性佐证材料上传到系统,经人文社科处审核无误后方可认定结题。

项目结题完成后,项目余额将转入项目负责人的“横向科研发展基金卡”。对于以往线下办理的横向科研项目,如需办理结转、尾款入账及预算调整等业务仍是线下办理。

如需咨询相关业务,请联系人文社科处,联系人:王老师、张老师,联系电话:0512-68782141。

人文社科处


版权所有2019  苏州科技大学人文社科处
 CopyRights ©2016  Office of Social Science Administration, Suzhou University of Science and Technology.All Rights Reserved.

手机版